专注于集运动控制与伺服驱动器生产厂家

0755-27387873
18029063568 13538067106

产品分类

直流伺服驱动器
DC系列直流伺服驱动器
DE2系列直流双驱伺服驱动器
DC系列直流伺服驱动器
DE系列直流伺服驱动器
直流伺服驱动器
BC系列直流伺服驱动器
BC2伺服驱动器
直流伺服电机
40#直流伺服电机
60#直流伺服电机
80#直流伺服电机
110#直流伺服电机
130#直流伺服电机
180#直流伺服电机
伺服电机驱动一体机
伺服电机驱动一体机
伺服驱动电机一体机
驱动器外设配件
DB-01-5P5制动单元
能耗制动电阻
旋变转换卡
CR090-MRTU CAN转485
整流模块
调机线
直流无刷驱动器
BC系列直流无刷驱动器
BC2系列直流双驱无刷驱动器
BCM系列直流无刷一体机
直流无刷电机
60#直流无刷电机
80#直流无刷电机
110#直流无刷电机
130#直流无刷电机
180#直流无刷电机
交流伺服驱动器
DH系列交流伺服驱动器
LS系列交流伺服驱动器
BL交流伺服驱动器
交流伺服电机
40#交流伺服电机
60#交流伺服电机
80#交流伺服电机
110#交流伺服电机
130#交流伺服电机
180#交流伺服电机
运动控制伺服系统
电动攻丝机系统
高速裁切钢丝机伺服系统
高速裁线机伺服系统
电动螺丝机伺服系统
交流无刷驱动器
BL系列交流无刷驱动器
防爆伺服电机
130#防爆伺服电机
手动刹车伺服电机
80#手动刹车伺服电机
双出轴伺服电机
60#双出轴伺服电机
80#双出轴伺服电机
交流无刷电机
60#交流无刷电机
80#交流无刷电机

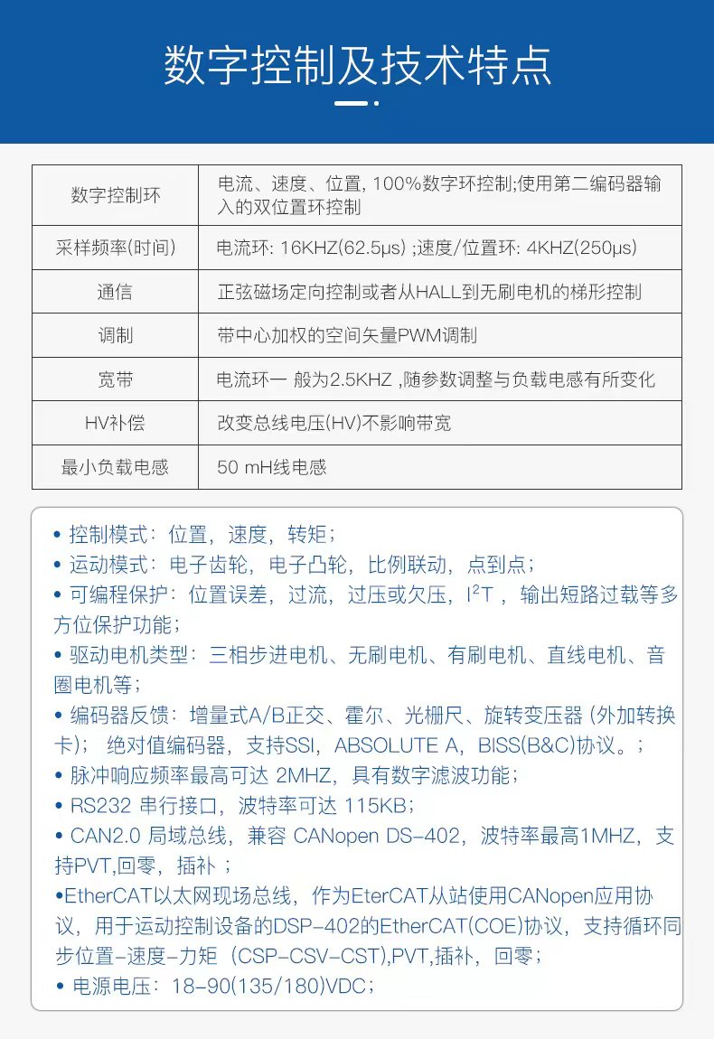
DE系列直流伺服驱动器

•驱动电机类型:无刷伺服电机、有刷电机、直线电机、音圈电机等;•EtherCAT 以太网现场总线,DSP-402的EtherCAT(CoE)协议•供电电压:20-90(135/180)VDC;•电流范围:3Amps-150Amps;

订购热线:0755-27387873

产品详情

公司近几年推出多个规格系列化的低压伺服系统,在移动机器人、仓储物流、邮政分拣、数控设备、医疗设备、电力巡检、军工特 种装备、文化娱乐等多个领域广泛应用。


  • 联系我们
  • 深圳市欧诺克科技有限公司
    联系人:黄小姐/邓先生
    联系电话:18029063568/13538067106
    地址:深圳市宝安区怀德翠湖工业园13栋

Copyright@ 2014-2024 深圳市欧诺克科技有限公司 All rights reserved.粤ICP备20046782号             技术支持: 创鑫云网络
x
客服热线

0755-27387873
18029063568 13538067106

QQ咨询 立即咨询
扫描二维码 二维码
客服

客服